You are given two non-empty linked lists representing two non-negative integers. The digits are stored in reverse order, and each of their nodes contains a single digit. Add the two numbers and return the sum as a linked list.
You may assume the two numbers do not contain any leading zero, except the number 0 itself
두 정수 (> 0)가 연결리스트의 형태로 주어졌을 때,
두 정수를 더한 값을 연결리스트의 형태로 리턴하세요.
다만 연결리스트는 각 자리수가 역순으로 표현되어 있습니다.
- The number of nodes in each linked list is in the range [1, 100].
- 0 <= Node.val <= 9
- It is guaranteed that the list represents a number that does not have leading zeros.
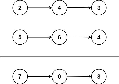
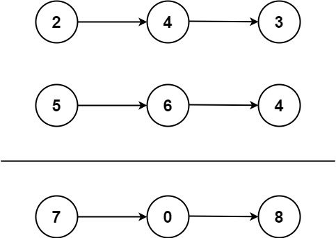
Example 1:

Input: l1 = [2,4,3], l2 = [5,6,4]
Output: [7,0,8]
Explanation: 342 + 465 = 807.
풀이
문제에서 말한 연결리스트는 다음과 같은 형태로 주어진다.
# Definition for singly-linked list.
class ListNode:
def __init__(self, val=0, next=None):
self.val = val
self.next = next
따라서
class Solution:
def addTwoNumbers(self, l1: ListNode, l2: ListNode) -> ListNode:
와 같이 input이 주어질 때,
l1.val 로 현재 자릿수의 값을,
l1.next로 다음 자릿수를 지칭할 수 있다.
1) 올림수 이용 각 자릿수 더하기
간단한 방법이다.
# Definition for singly-linked list.
# class ListNode:
# def __init__(self, val=0, next=None):
# self.val = val
# self.next = next
class Solution:
def addTwoNumbers(self, l1: ListNode, l2: ListNode) -> ListNode:
answer = ListNode() #ListNode로 초기화 - 더미 노드가 된다
s = answer #ListNode를 가리키는 포인터
carry = 0 #올림수 초기화
#l1나 l2의 자릿수가 남았거나 (이들이 가리키는 값이 null이 아님)
#처리해줘야 할 올림수가 있거나
while l1 or l2 or carry:
sum = 0 # 각 자릿수의 합
if l1:
sum += l1.val # 현재 l1 자릿수를 더해주고
l1 = l1.next # l1의 다음 자릿수를 가리켜준다
if l2:
sum += l2.val # 현재 l2 자릿수를 더해주고
l2 = l2.next # l2의 다음 자릿수를 가리켜준다
sum += carry # 올림수가 있다면 더해줌
carry = sum // 10 # 각 자릿수의 합 + 올림수가 두자리가 되면, 올림수 구해줌
sum = sum % 10
s.next = ListNode(sum) # 현재 가리키는 노드에 새로운 노드를 연결시켜준다
s = s.next
return answer.next # 더미노드 이후의 노드부터 리턴해준다
'프로젝트들 > 코딩 테스트' 카테고리의 다른 글
| [코딩 테스트] 리트코드 4 - Median of Two Sorted Arrays (Hard) in Python (1) | 2021.05.22 |
|---|---|
| [코딩 테스트] 리트코드 3 - Longest Substring without Repeating Characters (Medium) in Python (0) | 2021.05.22 |
| [코딩 테스트] 리트코드 1 - Two Sum (Easy) in Python (0) | 2021.05.22 |
| [코딩 테스트] 리트코드 7 - Reverse Integer (Easy) in Python (0) | 2021.04.30 |
| [코딩 테스트] 리트코드 6 - ZigZag Conversion (Medium) in Python (0) | 2021.04.30 |
댓글