파이썬으로 구현하는 Trie.
출처 - https://www.youtube.com/watch?v=o6563NNbdtg
Trie의 필요성
어떠한 사전이 내가 찾는 문자열을 담고 있는 지 알아본다고 하자.
사전이 담고 있는 문자열들 - "leets", "leeds", "leet"
내가 찾고자 하는 문자열 - "leet"
사전을 구성하는 방법엔 여러 가지가 있을 것이다.
예를 들어, hash table을 사용해, 각 문자열을 해싱해 얻은 키 값에 True 값을 지정해주면
| Key | Value |
| leets | True |
| leeds | True |
| leet | True |
와 같이 될 것이고,
내가 찾는 문자열 leet이 사전에 있는가는
if "leet" in hashTable and hashTable["leet"]
의 Value가 True인 지 확인하여 알 수 있을 것이다.
이렇게 Hash Table로 구성하면 인덱스로 바로 탐색이 가능해, 탐색의 시간 복잡도는 O(1)인 반면,
각 문자열의 정보를 모두 담아야 하는 테이블을 새로 만들어야 하므로 공간 복잡도는 O(단어들의 문자수의 합)이 될 것이다.
이 때, 문자열 탐색은 비교적 빠르면서, Hash Table보다 공간복잡도 면에서도 더 효율적인 자료구조가
Trie겠다.
Trie란?
탐색 트리의 일종이며, 주로 문자열이 키인 경우가 많다.
문자열의 각 문자를 노드로 가지며,
리프 노드로는 각 문자열의 끝을 의미하는 접미사('prefix')를 넣어준다.
- 위키피디아
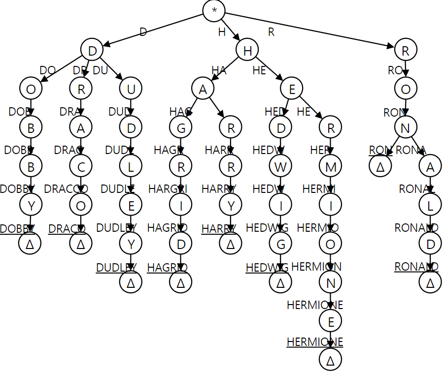
예시로

를 봐보도록 하자!
이렇게 루트 노드는 공백이나 의미 없는 문자로 채워주고 (문자열의 시작을 의미),
각 문자를 노드로 삼아 트리 처럼 만들어주되,
리프 노드는 임의의 접미사 (Prefix)로 채워주는 (문자열의 끝을 의미)것이 Trie이다.
위의 Trie는 ["DOBBY", "DRACO", "DUDLEY", "HAGRID", "HARRY", "HEDWIG", "HERMIONE", "RON", "RONALD"]를 표현한 것을 볼 수 있다.
이렇게 맨 위에서 봤던
"leeds", "leets", "leet"를 Trie로 구성하여 준다면

이렇게 표현할 수 있고, 여기서
"leet" 탐색: l -> e -> e -> t -> * 로 탐색이 가능해 True를 반환하지만,
"lee" 탐색: l -> e -> e 후에 자식 노드 중 *가 없기 때문에 False를 반환할 것이다.
이러한 Trie구조를 파이썬 언어로 구현하면
다음과 같다.
파이썬 구현
class Trie:
head = {} # Trie를 딕셔너리로 구현.
# key값은 노드의 값, value값은 그 노드의 자식 노드들의 값
def add(self, word):
cur = self.head # 포인터cur
for ch in word:
# 지금 보고 있는 글자가, 지금 포인터가 가리키는
# key값(글자)의 value 값들(자식 노드들)에 있지 않으면
if ch not in cur:
cur[ch] = {} # head안에 노드를 생성
cur = cur[ch] # 현재 포인터 위치 변경 - 현재 보고 있는 노드로
cur['*'] = True # 자식 노드의 모음에 '*' 또한 추가
def search(self, word):
cur = self.head # 루트 노드부터 탐색 시작
for ch in word:
if ch not in cur: # 현재 보고 있는 노드의 자식 노드들에 없으면
return False
cur = cur[ch]
if '*' in cur:
return True # '*'까지 자식 노드 중에 있으면, 단어 자체가 Trie안에 있다는 말
return False
위의 연산들의 시간 및 공간 복잡도는 아래와 같다.
삽입
시간 복잡도 - O(문자열 길이)
공간 복잡도 - O(문자열 길이) - 이미 있는 문자열들과 아무 접미사도 공통되지 않을 때
탐색
시간 복잡도 - O(문자열 길이)
공간 복잡도 - O(1) - 이미 구성된 트라이 이용
접미사 탐색
시간 복잡도 - O(문자열 길이)
공간 복잡도 -O(1)
이렇게 본 Trie는 Hash Table 등과 같은 다른 자료 구조에 비해
1) 공통된 접미사로 시작하는 문자열 모두 찾기
2) 사전 순서로 문자열들 나열하기
의 연산도 훨씬 쉽게 수행가능케함을 알 수도 있다.
Trie의 활용
리트코드에서는 Trie가 효율적인 자료구조인만큼, 여러 곳에 많이 쓰인다는 것을 보여주고 있다.
1. 자동 완성

2. 맞춤법 검사

Trie와 일종의 확률적 계산 (한+ 글자를 추가, 삭제, 수정했을 때 문자열이 매치될 확률 등)을 통해 구현
3. IP 라우팅 - Longest Prefix Match
라우터에서 packet을 forwarding해 줄 때, 다음 라우터(또는 호스트)로의 경로를 결정하기 위해, 패킷의 목적지 주소와 라우팅 테이블의 각 엔트리에 있는 prefix와 비교를 수행게 됩니다. 즉, 라우팅엔트리의 prefix mask(255.255.255.0 또는 길이로 24)를 목적지 주소에 masking 한 후, prefix와 비교를 하게 됩니다. 이때, 가장 많이 매칭되는 엔트리를 선택한다
- 출처: https://www.netmanias.com/ko/post/qna/4306

'프로젝트들 > 코딩 테스트' 카테고리의 다른 글
| [코딩 테스트] 리트코드70 - Climbing Stairs (Easy) in Python (0) | 2021.06.01 |
|---|---|
| [코딩 테스트] 리트코드 208 - Implement Trie(Prefix Tree) (0) | 2021.05.31 |
| [코딩 테스트] 리트코드 19 - Remove Nth Node From End of List(Medium) in Python (0) | 2021.05.29 |
| [코딩테스트]리트코드 14 - Longest Common Prefix (Easy) in Python (1) | 2021.05.29 |
| [코딩 테스트] 리트코드 13 - Roman to Integer (Easy) in Python (0) | 2021.05.22 |
댓글